Optimale Edge-Verbindung

Zukunft der Edge-Anbindung in industriellen Anwendungen

Trotz kurzer Distanzen in industriellen Racks bleibt eine zuverlässige Datenanbindung herausfordernd – vor allem durch elektromagnetische Störungen.

Bild: iStock, Just_Super
07.03.2025

Unsere Welt wird immer intelligenter und vernetzter. Gebäude und Fertigungseinrichtungen werden in einer Weise automatisiert, wie wir es bisher nicht kannten. Damit diese neuen Systeme effektiv arbeiten können, ist eine zuverlässige Kommunikation unerlässlich – innerhalb der industriellen Bedienfelder als auch mit den Geräten, die weit verteilt sind.

Bis vor kurzem waren industrielle Netzwerke komplex und erforderten eine Vielzahl von Protokollen und Gateways. Dies war teuer und wenig zuverlässig, wenn eine ordnungsgemäße Vernetzung/Datenanbindung zu gewährleisten ist. Mit 10BASE-T1S-Ethernet ändert sich nun vieles. Der neue Standard ersetzt die alte Feldbustechnik, bietet Vorteile für moderne Netzwerkumgebungen und macht Gateways überflüssig.

Der neue Standard wird von Bausteinen wie etwa den industriellen 10BASE-T1S-Ethernet-Controllern von Onsemi unterstützt, die eine zuverlässige, sichere und effektive Ein-Chip-Lösung für die Anbindung an Twisted-Pair-/TP-Medien bieten.

Zuverlässige Datenanbindung in industriellen Umgebungen

Obwohl die Entfernungen innerhalb industrieller Racks kurz sind, kann eine zuverlässige Datenanbindung in Industrieanwendungen eine Herausforderung sein – vor allem aufgrund elektromagnetischer Störungen (EMI). Schwere Schaltanlagen, Motoren und viele andere Einrichtungen mit hohen Strömen/Spannungen können EMI-Werte erzeugen, die den Netzwerkverkehr stören.

Bei Büroanwendungen wäre eine langsame Datenübertragung aufgrund von Unterbrechungen frustrierend. In industriellen Umgebungen ist die rechtzeitige Übermittlung von Daten jedoch von entscheidender Bedeutung – vor allem von entfernten Sensoren, die eine Maschine steuern. Kommen Daten verspätet oder fehlerhaft an, können Prozessparameter verletzt werden oder, noch schlimmer, die Produktionsanlage kann beschädigt werden. Aus demselben Grund müssen die Daten zeitnah übertragen werden. Dies schließt einige Protokolle aus, bei denen die Aushandlung des Buszugriffs auf einer zufälligen Zeitüberschreitung (Timeout) beruht.

10BASE-T1S für industrielle Datenkommunikation

Netzwerkinfrastrukturen werden häufig als „Stack“ konzipiert, wobei die physische Implementierung (Verkabelung/Medien) darunter und stetig anspruchsvollere Software darüber liegt. Bei Industrie 4.0-Anwendungen stehen Künstliche Intelligenz (KI), maschinelles Lernen (ML), Planung, Ausführung, Automatisierung, Nachverfolgung, Bestandskontrolle oder Überwachungssteuerung an oberster Stelle. Auf der untersten (physischen) Ebene befindet sich die Fertigungsumgebung, in der Edge-Knoten wie Roboter, Aktoren, Bewegungssensoren und Ventile physische Fertigungsarbeiten durchführen, die oft viele Montagelinien abdecken.

An der Spitze des Stacks erfolgt die Kommunikation über ein Multi-Gigabit-Ethernet-LAN. Die Kommunikation in Fertigungsumgebungen ist jedoch ein fragmentiertes Durcheinander von Multidrop-Netzwerk-Feldbusprotokollen wie HART, RS-485, Mod-Bus, DeviceNet, Profi-Bus und CAN, die mit Megabits oder weniger über ein Paar verdrillter Kabel laufen, die geschirmt oder ungeschirmt sein können. Damit dies als einheitliches Netzwerk funktioniert, sind Gateways zwischen dem Ethernet-Abschnitt und den anderen Protokollen erforderlich, was die Kommunikation fragmentiert und zusätzliche Kosten und Komplexität verursacht.

Eine neue Form von Ethernet wird die Anbindung in intelligenten Gebäuden und Fabriken erheblich verbessern. Die Ratifizierung der IEEE-802.3cg-Spezifikation im Jahr 2019 brachte 10BASE-T1S hervor. Dieser Standard basiert auf dem Standard-Ethernet, mit einigen wichtigen Unterschieden, und bietet einen Durchsatz von 10 MBit/s, Multidrop-Betrieb und deterministische Kollisionsvermeidung. Der Standard läuft auf ungeschirmten, verdrillten Single-Pair-Ethernet-Kabeln (SPE), was die Installation vereinfacht und die Kosten senkt. Deterministischer Betrieb ist entscheidend für Echtzeitsysteme, bei denen Nachrichten innerhalb einer bekannten Zeitspanne übertragen werden müssen. Herkömmliches Ethernet verwendet CSMA/CD, bei dem eine zufällige Zeitspanne verwendet wird. Aus diesem Grund gibt es keine Zeitgarantie für die Kommunikation.

10BASE-T1S verwendet ein neues System namens PLCA (Physical Layer Collision Avoidance), das Datenkollisionen auf dem Bus vermeidet. Bei PLCA synchronisiert ein von Knoten 0 (Koordinator) gesendeter 2-µs-Beacon die Netzknoten. Dann erhält der Knoten 0 die Gelegenheit, zu senden. Liegen keine Daten vor, wird die Gelegenheit innerhalb der standardmäßigen 3,2 µs an Knoten 1 weitergegeben. Dieser Vorgang wird fortgesetzt, so dass jeder Knoten nacheinander eine Sendegelegenheit erhält. Sobald der Zyklus abgeschlossen ist, beginnt ein neuer Zyklus mit einem Beacon-Signal des Koordinators. Wenn ein Knoten versucht, mehr als die zulässige Frame-Größe zu übertragen, unterbricht eine „Jabber“-Funktion und gibt die Übertragungsmöglichkeit an den nächsten Knoten weiter. Dies stellt sicher, dass der Bus nicht blockiert wird.

Mithilfe von PLCA wird die Worst-Case-Latenzzeit für den Medienzugriff als Produkt aus der Anzahl vorhandener Knoten und der maximalen Netz-Frame-Größe berechnet, die angepasst werden kann. Viele industrielle Anwendungen befinden sich in rauen, störungsbehafteten Umgebungen, in denen aufgrund von Schaltanlagen, Motoren und anderen schweren Geräten gestrahlte und leitungsgebundene Störungen (EMI) vorhanden sind. Trotz der Verwendung einer ungeschirmten verdrillten Zweidrahtleitung (Twisted Pair) bietet 10BASE-T1S im Vergleich zu bestehenden Ethernet-Protokollen eine hervorragende elektromagnetische Verträglichkeit (EMV). Dies ist zum Teil auf PLCA zurückzuführen. Da der Bus als kollisionsfrei gilt, ist der PHY-Empfänger in der Lage, hochentwickelte Algorithmen zu verwenden, um das Signal zu erkennen oder wiederherzustellen, wenn in der Umgebung ein hoher Rauschpegel vorliegt.

Verbesserte Netzwerkanbindung

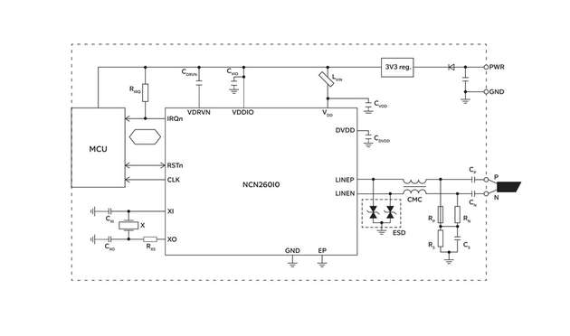
Mit dem 10BASE-T1S-Protokoll wurden neue Bausteine für 10BASE-T1S optimiert, so dass Entwickler diese neuen Funktionen nutzen können. Der NCN26010 von Onsemi ist ein IEEE-802.3cg-konformer Ethernet-Transceiver, der einen Media Access Controller (MAC), eine PLCA-Übertragungsschicht (PLCA-RS) und einen 10BASE-T1S-PHY für industrielles Multidrop-Ethernet enthält. Der Baustein verfügt über alle Funktionen der physikalischen Schicht, die für die Übertragung und den Empfang von Daten über eine einzelne ungeschirmte verdrillte Leitung erforderlich sind.

Obwohl der Baustein MAC, PLCA und PHY (TX + RX) enthält, ist er in einem kleinen 4 mm x 4 mm QFN32-Gehäuse untergebracht und von einer einzigen 3,3V-Versorgung gespeist. Das Timing wird von einem externen 25MHz-Quarzoszillator oder einer externen 25MHz-Taktquelle gesteuert. Die Kommunikation mit einem Host erfolgt über eine von der Open Alliance definierte OA-SPI-Schnittstelle.

Darüber hinaus verfügt der NCN26010 über eine ENI-Funktion (Enhanced Noise Immunity). Diese erhöht die Störfestigkeit auf ein höheres Niveau als in der 10BASE-T1S-Spezifikation vorgeschrieben, was die Leistungsfähigkeit des Netzwerks in störbehafteten Industrieumgebungen deutlich verbessert.

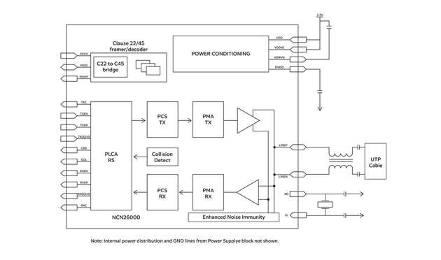
Der 10BASE-T1S-Ethernet-Transceiver (PHY) NCN26000 für industrielles Ethernet wurde von Onsemi im April 2024 vorgestellt. Er hat viele Gemeinsamkeiten mit dem früheren NCN26010, einschließlich IEEE-802.3cg-Konformität für Multidrop-, Halbduplex-Datenraten von 10 MBit/s über SPE.

Der Hauptunterschied zwischen den beiden Bausteinen besteht darin, dass der NCN26000 nur den PLCA-RS und den PHY (TX + RX) in einem einzigen 5 mm x 5 mm QFN-Gehäuse enthält. Der NCN26000 benötigt außerdem eine 3,3V-Versorgung und einen externen 25MHz-Takt.
Der NCN26000 verfügt über ein standardmäßiges IEEE-802.3-konformes Media Independent Interface (MII), das sich an jeden CSMA/CD-halbduplexfähigen MAC anschließen lässt, der die CRS- und COL-Pins freigibt. Das MII kann auch für die Konfiguration und Überwachung des Geräts verwendet werden (bekannt als MDIO).

Beide Bausteine verfügen über die ENI-Funktion, um die Leistungsfähigkeit von 10BASE-T1S-Multidrop-Anwendungen in störbehafteten Umgebungen zu verbessern. Bei den Tests im Labor übertrafen die Bausteine die Mindestanforderung von acht Knoten auf 25 m problemlos. Weitere Tests zeigten, dass ENI rund 40 Knoten auf 25 m, 16 Knoten auf 50 m und 6 Knoten auf 60 m unterstützt – und damit die Anforderungen der IEEE-Spezifikation übertrifft.

Anwendungen und Einsatzbereiche

10BASE-T1S arbeitet nicht nur deterministisch, sondern ist auch kostengünstig, da es auf einem ungeschirmten SPE-Kabel basiert. Die Kosteneinsparungen und die einfachere Integration erschließen zahlreiche Anwendungen, die zuvor durch Budget- oder Platz-/Gehäusebeschränkungen ausgegrenzt wurden. Ein Beispiel ist die Möglichkeit, bisher unabhängige Sensorknoten in der komplexen industriellen Automatisierungstechnik aufzurüsten, indem sie an zentralisierte vernetzte Systeme angeschlossen werden.

Bisher verfügbare Verbindungsmethoden waren entweder zu teuer oder schwer zu integrieren, während 10BASE-T1S diese Hindernisse überwindet. Ähnliche Kosten- und Platzherausforderungen können auch während der Entwicklung neuer Robotik- oder Automatisierungslösungen auftreten. Auch hier hilft 10BASE-T1S, eine bessere Vernetzung zu erzielen, ohne die Leistungsfähigkeit zu beeinträchtigen oder die vorgegebenen Budgets zu sprengen.

Da die Gebäudeautomatisierung ein wachsender Sektor ist, kann 10BASE-T1S in Anwendungen wie Bedienfeldern, Mensch-Maschine-Schnittstellen (HMI), Sensoren, Aktoren und Beleuchtung ein zuverlässiges Highspeed-Backbone im gesamten Gebäude bereitstellen. Bei industriellen Anwendungen sind Leistungsfähigkeit und Kosten ebenfalls von Vorteil, während die Störfestigkeit besonders wertvoll ist. Hier kann 10BASE-T1S für die Verbindung vom Schaltschrank zu speicherprogrammierbaren Steuerungen (SPS), Sensoren, Schützen und allen anderen Geräten, die mit einer 10BASE-T1S-Schnittstelle ausgestattet sind, verwendet werden.

Fazit

Bis vor kurzem mussten Netzwerke in automatisierten Fertigungseinrichtungen mit vielen Gateways zwischen Edge-Geräten und dem Haupt-Ethernet-Netzwerk ausgestattet werden, da die Edge-Protokolle nicht kompatibel waren. Dabei kamen mehrere Feldbusprotokolle wie HART, RS-485, Mod-Bus, DeviceNet, Profi-Bus und CAN zum Einsatz, die jeweils ein eigenes Gateway benötigten. Dies erhöhte die Kosten und Komplexität, nicht zuletzt, weil jedes Gateway Software-Updates und Wartung erforderte.

Mit 10BASE-T1S vereinfacht sich die industrielle Vernetzung und die Leistungsfähigkeit steigt. Es sind keine Gateways mehr notwendig, und die Edge-Anbindung wurde von Feldbusprotokollen mit einer Geschwindigkeit von unter 1 MBit/s auf deterministisches Ethernet mit 10 MBit/s umgestellt.

Bildergalerie

  • NCN26010 mit externen Komponenten

    NCN26010 mit externen Komponenten

    Bild: Onsemi

  • Der NCN26000 im Detail

    Der NCN26000 im Detail

    Bild: Onsemi

Firmen zu diesem Artikel
Verwandte Artikel