1 Bewertungen

Gegen Systemausfälle absichern

So schützen Sie den Stromkreis zuverlässig

Bild: iStock, HKPNC

14.03.2017

Stromstöße, Entladungen, elektrisch schnelle Transienten - besonders bei industriellen Anwendungen mit 24V-Versorgung muss die Leistungselektronik einiges aushalten. Lesen Sie, welche Maßnahmen den Stromkreis schützen und Systemausfälle vermeiden helfen.

Mit dem richtigen Stromskreisschutz-Konzept lassen sich die Stormversorgung und das gesamte System vor diversen Bedrohungen schützen. Dazu gehören Überströme, Kurzschlüsse, eingangsseitige Inrush-Ströme, Über- und Unterspannungen, verpolte Eingangsspannungen durch falsche Verdrahtung sowie Rückströme.

Was ist diskrete Implementierung?

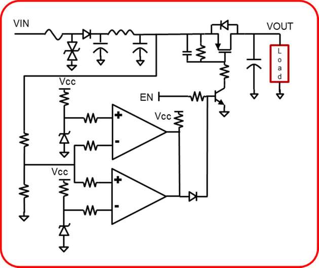
Diskrete Implementierungen sind die traditionellste Lösung zum Schutz von Stromkreisen. Eine diskrete Implementierung besteht zunächst aus einer in Serie geschalteten Leistungs-Diode, die das System vor Verpolung und Rückströmen schützt. Allerdings fällt an der Diode eine Verlustleistung von rund 1 Watt ab, wenn die Schaltung einen Strom von 2 A aufnimmt. Das lässt die Temperatur auf der Leiterplatte steigen. LC-Filter und mehrere TVS-Dioden (Transient Voltage Suppressor) begrenzen eingangsseitige Transienten bei Stromstoß-Prüfungen (IEC 6100-4-5).

Heiß und sperrig

Um alle Schutzanforderungen zu erfüllen, nutzt die Implementierung einen high-seitigen PFET-Schalter sowie bipolare Sperrschicht-Transistoren (BJTs), Operationsverstärker, Z-Dioden, Widerstände und Kondensatoren. Die Lösung benötigt deshalb viel Platz und verursacht einen hohen Materialaufwand. Außerdem bietet sie keinen Überhitzungsschutz, und ihre Strombegrenzungs-Eigenschaften sind temperaturabhängig.

Mithilfe einer traditionellen Schmelzsicherung kann die diskrete Implementierung auch Schutz vor Kurzschlüssen bieten, jedoch vergehen bei einer Schmelzsicherung einige Millisekunden, bis der Kurzschlussstrom unterbrochen wird. Diese Zeit kann bereits ausreichen, um den angeschlossenen Verbraucher zu zerstören.

Hot-Swap- und ORing-Controller

Ein weiteres Schutzkonzept ergibt sich aus der Kombination zwischen einem Hot-Swap-Kontroller und einem ORing-Controller. Um das Design effizienter und zuverlässiger zu machen, wird hier auf externe FETs zurückgegriffen.

Auch diese Implementierung bringt einige Nachteile mit sich. Diese hängen mit der Ansteuerung der externen FETs, dem externen Messwiderstand und der Implementierung einer zusätzlichen Schaltung für den Verpolungsschutz zusammen. Da die Architektur auf externen FETs basiert, ist es schwierig, den Übertemperaturschutz zu realisieren und die Einhaltung des sicheren Arbeitsbereichs (SOA) zu gewährleisten. Zudem eignet sich dieses Schutzkontept nicht für Systeme mit beengten Platzverhältnissen, etwa E/A-Module.

Alles in einem: integrierte Implementierung

Was wäre, wenn die gesamte diskrete Implementierung in einer einzigen integrierten Schaltung Platz findet - bis auf einige Ausnahmen wie TVS-Dioden, Widerstände oder Kondensatoren? Eine so gennante eFuse fasst in der Regel alle Schutzfunktionen in einem Baustein zusammen. Über den Stromkreisschutz hinaus bieten eFuse-Komponenten weitere Features wie Spannungs- und Stromüberwachung und eine Fehlersignalisierung für die Systemdiagnose.

Der SOA-Schutz der FETs und der robuste Übertemperaturschutz schützen die eFuse selbst sowie angeschlossenen Verbraucher unter rauen Umgebungsbedingungen. Zudem sich die eFuse für Anwendungen mit beengten Platzverhältnissen, denn die Integration verringert den Platzbedarf dieser Systemlösung um die Hälfte.

Vielfältige Schutzfunktionen in einem Baustein

Zu den Lösungen dieser Art gehört der TPS2660. Laut Hersteller Texas Instruments ist es das erste eFuse-Produkt der Industrie mit integrierten 60 V Back-to-Back-FETs. Dieser Baustein schützt vor Inrush-Strömen, Überströmen, Kurzschlüssen, verpolter Eingangsspannung, Überspannung und Unterspannung.

Eine Stromüberwachung und eine Fehler-Signalisierung für die Systemdiagnose ergänzen die Feature-Ausstattung. Die integrierte 60 V Back-to-Back-FET-Architektur ermöglicht das Design robuster Schaltungen und schützt die angeschlossenen Lasten nicht nur bei Industriestandard-Tests wie etwa IEC 61000-4-5 (Stoßspannung) und IEC 61000-4-4 (EFT), sondern auch bei Spannungseinbruch- und Spannungsunterbrechungs-Tests gemäß IEC 61131-2.

In diesem Referenzdesign geht es um einen Eingangsschutz und eine Backup-Stromversorgung für eine 24-W-SPS.

Bildergalerie

  • Prinzipschaltung einer diskreten Schutzlösung.

    Prinzipschaltung einer diskreten Schutzlösung.

    Bild: Texas Instruments

  • Schutzkonzept aus Controller und MOSFET.

    Schutzkonzept aus Controller und MOSFET.

    Bild: Texas Instruments

  • Prinzipschaltung des integrierten Schutzkonzepts.

    Prinzipschaltung des integrierten Schutzkonzepts.

    Bild: Texas Instruments

Firmen zu diesem Artikel
Verwandte Artikel