1 Bewertungen

Effiziente Steuerung mehrerer Versorgungsspannungen

Der Reihe nach bedienen

27.10.2017

Systems-on-Chip, Field Programmable Gate Arrays und Embedded-Module in der richtigen Reihenfolge mit unterschiedlichen Spannungen zu versorgen, kann kompliziert sein. Es gibt jedoch verschiedene Methoden, die diese Aufgabe mit Sequenzierungstechnologie vereinfachen.

Aktuelle, auf Prozessoren basierende, Embedded-Systeme benötigen unterschiedliche Spannungsniveaus zur selben Zeit. Die Spannungsleitungen führen nicht nur verschiedene Spannungen, sondern müssen auch in einer bestimmten Reihenfolge eingeschaltet werden. Der Prozessorkern, die dazugehörigen Peripheriefunktionen, die I/O-Busse, wie LVDS, I2C, SPI, und die Speicher müssen der Reihe nach bedient werden. Durch Sequenzierung wird das Risiko eines hohen Einschaltstroms, der empfindliche Elemente eines Subsystems während des Einschaltens beschädigen könnte, umgangen.

Die zunehmende Integration bedeutet, dass immer mehr Funktionen eines Embedded-Systems auf einen SoC-Baustein (System-on-Chip) gepackt werden, um Platz auf dem Board zu sparen und die Zahl der Bauteile zu reduzieren. Solche SoCs brauchen mehrere Strom-Zuleitungen auf entsprechenden Pins, die jeweils passende Spannungen führen. Dasselbe trifft auch auf programmierbare Logikbausteine zu, wobei große Field Programmable Gate Arrays (FPGAs) oft sogar noch höhere Leistungsanforderungen besitzen. Tatsächlich erfordern auch andere Bauelemente häufig komplexe Spannungsverteilung, beispielsweise diskrete Bauelemente wie MOSFETs und IGBTs, Sensoren wie CMOS-Bildsensoren und Magnetometer oder Aktoren wie Motortreiber und LED-Treiber.

Zeitbasierter Ansatz

Selbst ein relativ einfaches Embedded-System kann eine erhebliche Anzahl an Stromschienen beinhalten - zur Zeit sind mehr als zehn üblich. Um die korrekte Reihenfolge zu gewährleisten, ist einige Entwicklungsarbeit nötig, denn bevor Leistungsregler, die an anderen Spannungsschienen hängen, aktiviert werden, muss die von einem bestimmten Regler gelieferte Ausgangsleistung ein vorgegebenes Niveau erreichen. Von dem Grundsatz ausgehend, dass der erwartete Wert auf einer Stromschiene in einer vorgegebenen Zeitspanne erreicht wird, und weil Zeitmessung einfacher ist als Spannungsmessung, ist ein zeitbasierter Ansatz oft effektiver.

Die Zeit zwischen der Versorgung verschiedener Stromschienen ist üblicherweise zwar sehr kurz, sie beträgt nur einige Millisekunden, kann aber auch viel länger sein, sogar einige Sekunden. Ein elektromagnetisches Bauteil, wie zum Beispiel ein Heizelement, muss seine optimale Temperatur erreichen, bevor nachfolgende Elemente des Systems aktiviert werden. Muss zudem der Hauptprozessor kalibriert werden, kostet das Zeit. Der Entwickler muss mit beiden Szenarien umgehen können.

Diskrete Spannungswandler haben jeweils einen Enable-Pin und Power-Good-Ausgänge. Mit Hilfe des Power-Good-Signals lässt sich sicherstellen, dass der nächste Wandler im System erst dann startet, wenn das Signal des vorherigen Wandlers stabil ist und dessen Ausgangsspannung also einen angemessenen Wert erreicht hat. Fehlen einem oder mehreren Wandlern der Enable-Input, lässt sich die Sequenzierung auch mittels eines vom Einschaltsignal gesteuerten MOSFETs steuern, der in Serie mit dem Output geschaltet ist.

Ist der Zugriff auf ein Power-Good-Signal nicht möglich, könnte ein zusätzlicher Schaltkreis nötig sein. Damit kann die Ausgangsspannung eines Leistungswandlers abgetastet werden, um ein Enable-Signal für einen anderen Wandler zu erzeugen. Alternativ kann ein Zeitgeber eingesetzt werden. In beiden Fällen sind jedoch viele Bauteile notwendig, was hohe Kosten, erhebliche PCB-Platzanforderungen und zusätzliche Entwicklungsressourcen erzeugt. Außerdem können Probleme entstehen, wenn diskrete Bauelemente beim Ausschalten des Systems eine umgekehrte Sequenz liefern. Wirkungsvoller ist eine integrierte Stromsequenzierung oder eine auf einem PMIC (Power Management IC) basierende Lösung.

Stromsequenzierung

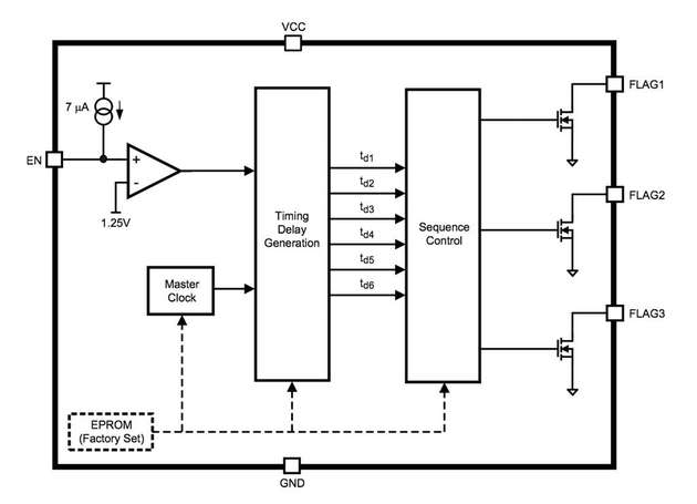
Mit seiner unkomplizierten Implementierung kann das LM3880 von Texas Instruments für die Stromsequenzierung spezifiziert werden, wobei der Abschaltprozess des Gerätes die umgekehrte Reihenfolge und das gleiche Zeitintervall hat wie beim Einschalten. Dank seiner drei Open-Drain-Ausgangssignale, die beim Einschalten alle auf „Low“ gehalten werden, kann es Enable-Signale für bis zu drei Spannungsschienen erzeugen. Da sich zwei Sequencer-ICs hintereinander schalten lassen, sind so sechs aufeinander abgestimmte Versorgungsschienen möglich. Der PMIC hat seinen eigenen Enable-Präzisions-Input. Dieser ist an einen internen Komparator mit 1,25 V Referenzspannung angeschlossen. Damit kann die Einschaltsequenz beginnen, sobald ein Logiksignal empfangen wurde oder, wenn eine andere Versorgungsschiene ein vorher festgelegtes Spannungsniveau erreicht. Eine Verzögerung wird mit einem an den Enable-Eingang angeschlossenen Kondensator erreicht.

Ist das Enable-Signal stabil, wird der erste Outputmarker nach einer festgelegten Verzögerung, die während der Produktion in das EPROM (Erasable Programmable Read-only Memory) programmiert wurde, aktiviert. Die gleiche Zeitspanne vergeht, bevor der zweite Marker gesetzt wird, was sich auch vor dem dritten Marker wiederholt. Es stehen sechs voreingestellte Timingeinstellungen zwischen 2 und 120 ms zur Verfügung.

Timing über PMBus-Schnittstellen

Der Überwachungsbaustein MAX16029 von Maxim enthält ebenfalls eine über den Kondensator einstellbare Zeitverzögerung. Damit können über einen PMIC bis zu vier Spannungsschienen aufeinanderfolgend benutzt werden. Maxim bietet auch Sequenzer, mit denen das Timing über PMBus-Schnittstellen eingestellt werden kann; es können also mehrere hintereinander geschaltet werden um noch mehr Versorgungsschienen anzusteuern.

Unter Umständen können kompliziertere Sequenzierungen mit einer Vielzahl von Versorgungsschienen erforderlich sein. In diesen Fällen erfordern die Ein- und Abschaltsequenzen höhere technische Raffinesse. Ein einfacher Sequenzer oder ein universeller PMIC genügen da nicht, vielmehr ist ein voll programmierbarer Mikrocontroller gefragt.

Die beste Ablaufsteuerung evaluieren

Beim Ein- beziehungsweise Abschalten einer Schaltung gilt es, die richtige Reihenfolge einzuhalten. Auf diese Weise kann die langfristige Betriebsintegrität aufrechterhalten werden, ohne die Systemsicherheit zu beeinträchtigen. Dafür gibt es unzählige Lösungen, vom einfachen Sequenzer bis hin zu PMICs mit großem Funktionsumfang und voll programmierbaren MCUs. Mit der vielfältigen Auswahl auf dem Markt ist nur zu evaluieren, welche Ablaufsteuerung für das Design am besten geeignet ist - etwa unter den Gesichtspunkten Leistungsmaximierung, niedrige Bauteile-Kosten, Platzbeschränkungen oder Eindämmung des Stromverbrauchs.

Bildergalerie

  • Funktionsblockdiagramm des LM3880 von Texas Instruments, der für die Stromsequenzierung spezifiziert werden kann.

    Funktionsblockdiagramm des LM3880 von Texas Instruments, der für die Stromsequenzierung spezifiziert werden kann.

    Bild: Mouser Electronics

  • Funktionsblockdiagramm des PIC16F1509 von Microchip, der die flexible Sequenzierung mehrerer Spannungsschienen unterstützt.

    Funktionsblockdiagramm des PIC16F1509 von Microchip, der die flexible Sequenzierung mehrerer Spannungsschienen unterstützt.

    Bild: Mouser Electronics

Firmen zu diesem Artikel
Verwandte Artikel